A STORY DRIVEN RPG set in the famous grishaverse
Released: November 2023
Studios: Netflix Games & Chimera Entertainment
Platforms: iOS & Android
Skills: Creative lead, Game Design, Level Design
Time spent on project: 2+ Years
Engine and tools: Unity, CeltxGem, Figma
Download: App Store - Google Play
my role in the project
In this project i held the role of Lead Game Designer and my main responsibilities were to create, build-up, safe-guard and manage the game’s vision and creative direction.
Throughout the project, I had the privilege of leading a small game design team consisting of two Narrative Designers, a UX Designer, a Junior Game Designer, and a Senior Game Designer.
Given the project's constrained timeline, during its initial pre-production stages, my focus centered on three primary objectives:
Develop a simple, playable Proof-of-Concept build to validate the game's initial concept and identify any gameplay elements requiring refinement.
Expand the concept keynote into a comprehensive Game Design Document (GDD), detailing the game's flow, systems, features, and basic UX layouts.
Establish a creative and game design roadmap and workflow, outlining the game's content scope, identifying additional professional roles needed, and defining their key responsibilities.
Within approximately three months, I successfully accomplished these goals, providing the Production and Development teams with ample time to plan ahead with minimized risks.
Working with Netflix
Working with Netflix was tightly collaborative and mainly consisted
of having weekly meetings and a daily correspondence in slack. Throughout the game's production, Netflix demonstrated strong support for new ideas and effectively communicated how game features and narrative content could enhance the 'Shadow & Bone' series IP.
Upon designing a new gameplay feature or completing the narrative outline for a new chapter, it was crucial for me to promptly present these to Netflix. This ensured their continuous involvement in the production process and allowed for confirmation or feedback before progressing with development.
Game Design
When I began working on the project, I received a concise concept keynote outlining the game's main vision, core and meta loops, key features, and their potential alignment with the 'Shadow & Bone' series IP.
After validating this concept with a simple Proof of Concept (PoC) build through development and playtesting, I expanded it into a comprehensive Game Design Document (GDD).
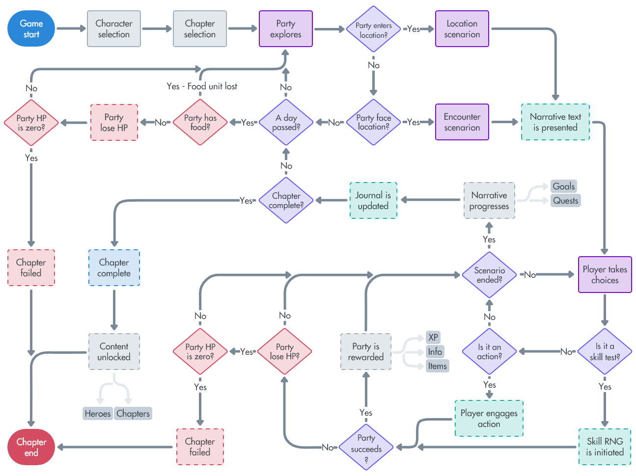
Initially, my focus in writing the GDD was to present the development team and producer with the game's scope (features list) alongside a detailed core gameplay loop diagram and how each feature and system within the loop should interact, be played, and presented audio-visually.
Once the initial scope, core loop, and features list were approved, I delved into detailing the core loop's systems to provide the development team with the necessary information to commence basic code architecture and logic development.
The GDD's pages showcased detailed logic for each system and how they intertwine and impact other game systems, ensuring constant consultation with and feedback from the development team to set expectations, mitigate risks, and accurately estimate development time for each system.
After designing and confirming the game's systems with the development team and producer, I shifted focus to designing the gameplay user experience (UX) of core interfaces and screens before the UX designer joined the team. This allowed for a better understanding of gameplay flow and identification of UX issues and specific requirements.
The GDD's sampled pages demonstrate that the initial concept and principles of core UX gameplay interfaces remained largely unchanged in later production stages, streamlining production time and facilitating rapid results.
Upon nearing completion, the GDD totaled close to 200 easily searchable pages, divided into sections for accessibility.






